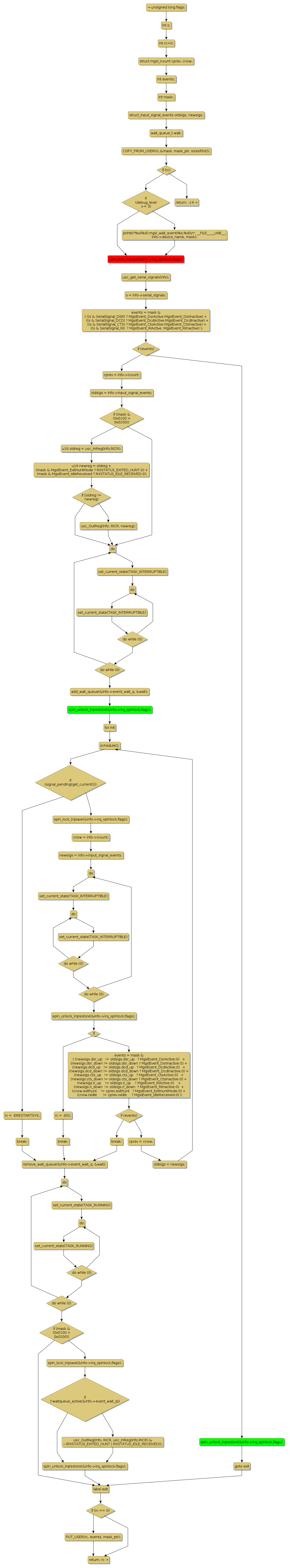
Instance Verification Kit (IVK)
spin lock @ [78997+45+/linux-3.19-rc1/drivers/tty/synclink.c]
Instance Signature: irq_spinlock
|
The Matching Pair Graph:
|
|
Function Name
|
Control Flow Graph (CFG)
|
Events Flow Graph (EFG)
|
Source Correspondence
|
|
mgsl_wait_event
|
|
|
[78528+15+/linux-3.19-rc1/drivers/tty/synclink.c]
|